新湖南记者 唐雨琪
近年来,越来越多的中小学开始进行“手机清理计划”,电话手表、手环等电子产品也大都被禁止带入校园。
与此同时,一种新的通讯设备却开始走进校园。
“智能学生卡”“电子校园卡”“电子学生证”……它们的名称不尽相同,外形大多与普通胸卡类似,一面是学生的姓名、年级、班级等基本信息,一面是小小的电子屏幕和几个按钮。
除了通话和定位,这张小小卡片没有其他多余功能,被认为既满足了家长和学生通讯联络的需求,也避免了学生因手机、电话手表等影响学习的弊病。
2021年,教育部办公厅印发《关于加强中小学生手机管理工作的通知》,要求学生“原则上不得将个人手机带入校园”。这份《通知》中,也提到了鼓励学校对“电子学生证”进行“探索使用”。
然而,有的学校在“探索”中,让这张本该美好的小卡片,引发了许多困惑和无奈。
有家长认为不需要
“我觉得我们不需要。”魏圆斩钉截铁地说。


▲魏圆孩子的学校给每个学生分发的“电子学生证”。图片来源:受访者提供
她是甘肃省酒泉市某小学一名二年级学生的家长。几个月前,孩子从学校带回来一个“小卡片”,可以与跟存储在卡内的3个亲情号码互通电话,“班里每个学生都发了,说是方便孩子与家长联络。”
在学校下发的通知中,魏圆得知这个东西叫“电子学生证”,是学校建设智慧校园“必备的”,家长被要求携带本人身份证去指定移动营业厅进行激活,并且需支付18元每月的费用。
▲魏圆孩子所在小学下发给家长的通知。图片来源:受访者提供
魏圆没有工作,主要在家照顾孩子。一家三口靠孩子爸爸一人在外打工挣钱养活,家庭月收入在5000元左右,还背着房贷。夫妻俩平时省吃俭用,“衣服都是领子洗烂了才买新的”。
对于孩子的花费,他们认为该花的必须花,但“打电话”确实没必要。“下课就10分钟,还要想着跟同学玩呢,他会给爸妈打电话吗?”
除了经济状况受限,有的家长还担心自家孩子的学习会受“电子学生证”的影响。
“孩子比较容易分心走神,有这个卡,他上课就更容易去玩,可能想着去按一按。”马晓英说。她的孩子小涛和魏圆家的孩子是同班同学。
平时给小涛买文具,马晓英都是买最简单朴素的样式,就是希望孩子注意力能集中在课堂上。虽然“电子学生证”相比手机和电话手表功能单纯不少,但在她看来,“小学生其实就不需要这些东西”。
被指定的“统一办理”
“电子学生证”都需要插入电话SIM卡使用,程倩称之为“小老人机”。
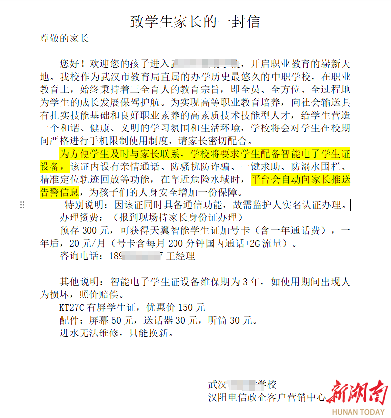
程倩的妹妹今年九月份刚刚入读武汉市一所全日制普通中等专业学校。这所学校“允许学生带手机”,但同样“要求学生配备智能电子学生证设备”,理由是电子学生证的“定位功能”可以用来“监督学生”,同时“方便学生及时与家长联系”。


▲程倩妹妹学校要求家长办理“电子学生证”。图片来源:受访者提供
一开始,程倩觉得“监督定位功能挺好,愿意办”,但看了学校下发的文件要求,程倩觉得自己“失去了自由选择产品的权利”。
程倩妹妹的学校声称“免费赠送机子”,但对于电话卡,学校有明确要求:不能使用学生之前已有的电话SIM卡,必须按学校要求到指定的通讯运营商、指定的营业网点和指定的负责人那里统一办理。
程倩介绍,学校要求办理的套餐每个月包含200分钟通话时长和用于定位服务的2G流量,必须预存300元作为第一年的话费,一年后,每个月需交纳20元的资费。


▲程倩妹妹的学校要求家长必须统一办理学校指定的“电话卡”。图片来源:受访者提供
“那个东西不是给你打电话的。”新湖南记者从与该校合作办理此业务的王经理处得知,学校要求学生办理“电子学生证”的主要目的是要“建立一个统一的学生安全监管平台”,当学生位置出现异常时向家长推送告警信息。
“比方说,晚上要是学生出了校门,你(家长)手机就会收到警报。”王经理举例说。
“那如果我妹妹不把卡带在身上,监督定位功能还能实现吗?还有为什么一定要由学校统一办理,不能使用自己的电话卡?”程倩对记者说出了她的一堆困惑,并质疑学校有“强制消费”之嫌。
新湖南记者致电了校方办公室,对方表示学校确有要求学生办理“电子学生证”,但关于此事的具体情况并不清楚,让记者联系学校学生科负责人丁老师。而当记者致电丁老师时,对方表示,不接受电话采访。
在电商平台上搜索“电子学生卡”,销量排名第一的产品售价159元,同时附赠每月资费为9.9元的套餐,其中包含200分钟语音通话和100M流量(用于定位)。


(电商平台上售卖的“电子学生卡”。图片来源:网络截图)
“我在网上看到,有不少‘电子学生证’的价格、套餐都比学校指定的要便宜。”程倩认为,选择哪家通讯运营商办理是自己的消费自由,学校指定由某一运营商进行“统一办理”,“似乎不太合理”。
产品质量良莠不齐
马晓英最终还是选择为小涛开通了学校发下来的这个“电子学生证”,原因是小涛回家告诉她,“老师说如果开通了这个卡,就可以在‘优化大师’上给加上2分。”
小涛口中的“优化大师”是老师用来管理班级的一个应用软件,学生有表现好的地方就给加分,反之有表现差的地方就减分。
因此,当老师说开卡就能加分的时候,小涛一回到家就立马央求父母“快点去开通”。
但开通后,马晓英发现,这个“电子学生证”的质量“实在一般”,“有时打电话孩子根本接不到”。
一次,小涛周末去同学家玩,马晓英让他带上“电子学生证”方便联系,结果“打了十几次也打不通,最后还是打给同学家长,才联系上的”。

▲网友的吐槽。图片来源:网络截图
在社交平台上,也有不少使用过“电子学生证”的网友对产品质量的吐槽。有人说自己的机器“电池充电有问题”,有人觉得通话质量一般,还有人表示“一碰就响,上课老师就没收了”。
更让马晓英闹心的,是停机的复杂流程。由于使用体验不佳,马晓英找到通讯运营公司表示希望办理停机,但却被对方告知:如果要停机,需要找老师签字,学校盖章,才可以办理停机,否则将继续扣费。
“不能让孩子受影响”
在程倩的妹妹班上,一共有44人,目前只有一人没有办理学校指定的“电子学生证”了。妹妹因为不想成为“异类”,一开学就让程倩去办理了。
刚刚过去的9月份,因为军训,学校不允许使用手机,程倩的妹妹已经把“电子学生证”200分钟的通话时间用完了,“一旦每个月的固定通话时长用完,机器就会变成停机状态,定位功能也就不能使用了”。
更让程倩不解的是,之前预存的300元,被办理业务的人告知是“专款”,每个月只能抵扣20元,超出的话费必须另外充值。
魏圆和丈夫得知马晓英的经历后,更加不愿意开通“电子学生证”了。但就在前不久,学校开始向家长收集每个孩子的照片,据说是用作“电子学生证”的头像。
“也就是说,这台机器将同时充当进出校园的学生证,想不要都不行了。”魏圆推断。
新湖南记者致电甘肃省酒泉市肃州区教育局,对方表示并不清楚辖区内有学校正在推行使用“电子学生证”一事。
“学校下发的通知一般都需要给我局报备。”肃州区教育局工作人员表示,如果是家长有使用“电子学生证”的需求,教育局不会禁止也不鼓励,“但学校本身不能去倡导使用,更不能以各种隐形的方式强制办理。如果调查到存在这种情况,我们会严令禁止”。
到底能不能不办这个“电子学生证”,魏圆还不敢下定论,“但这个工作学校肯定在推进”。
魏圆从孩子那里得知,老师曾在学校多次反复询问未开通电话卡的同学“为什么不开通?”自己的孩子不敢回答,魏圆也有些担心“如果自己执意不开通,会给老师留下不好的印象”。
至于向教育局举报,魏圆坦言不会这样做。“担心孩子受影响,我的孩子是最重要的。”
(应受访者要求,魏圆、马晓英、小涛、程倩均为化名。)
作者:唐雨琪
来源:湖南日报·新湖南客户端
一审 | 谢莉娜
二审 | 陈莉
三审 | 黄华
新闻热线:0735-2892485 广告:2893888 E-mail:master@czxww.cn 传真:2295893 举报电话:2886133 2893039
郴州新闻网投稿QQ群:60874409 民情直通车联络QQ群:281367893
郴州日报社 主办 地址:郴州市苏仙区苏仙北路24号
湘ICP备43100302000113号