市人大 | 市政府 | 市政协 | 市总工会 | 北湖 | 苏仙 | 资兴 | 桂阳 | 宜章 | 嘉禾 | 永兴 | 临武 | 汝城 | 桂东 | 安仁
首页 > 权威发布 > 正文

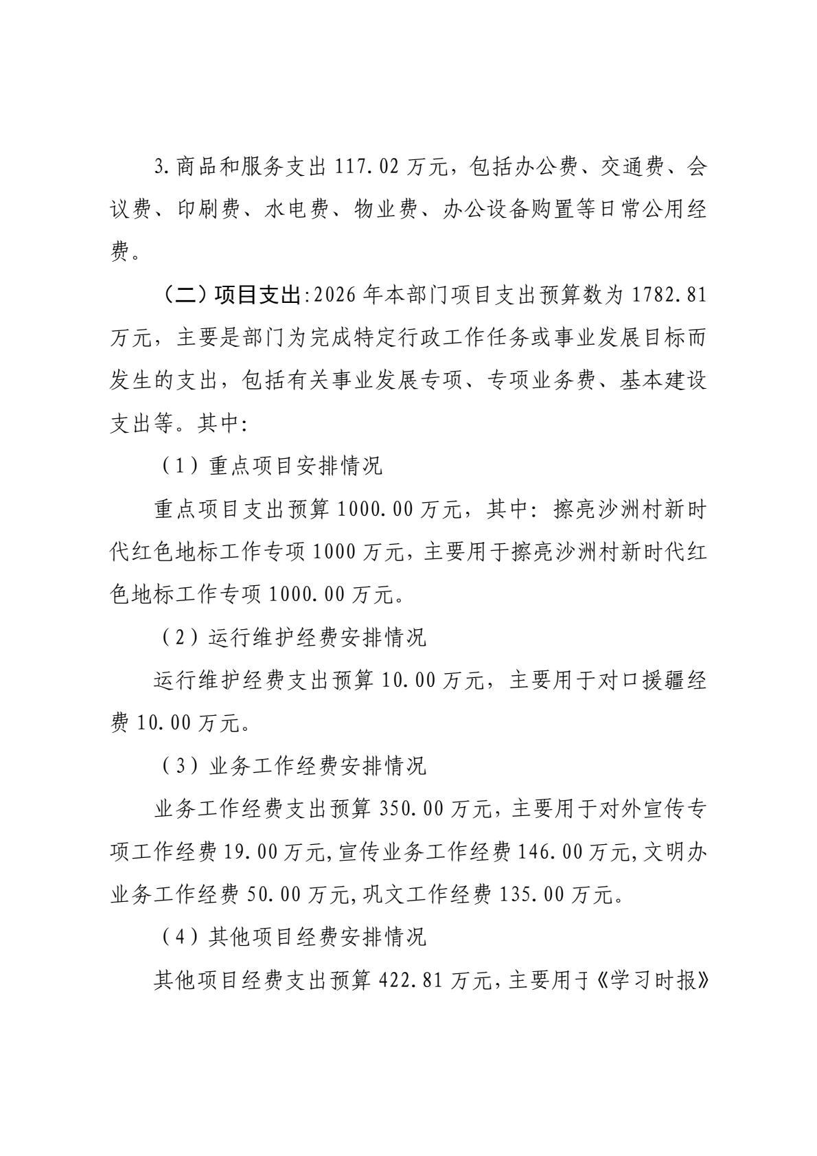
2026年中共郴州市委宣传部部门预算公开

作者:    来源:郴州新闻网      发布日期:2026-01-23



编辑:谢莉娜
分享:

新闻热线:0735-2892485 广告:2893888 E-mail:master@czxww.cn 传真:2295893 举报电话:2886133 2893039

郴州新闻网投稿QQ群:60874409 民情直通车联络QQ群:281367893
郴州日报社 主办   地址:郴州市苏仙区苏仙北路24号
湘ICP备43100302000113号